閩ICP備2021007551號-1COPYRIGHT©三明市路橋集團有限公司
地址:三明市三元區青云路2號交發大廈9~13層
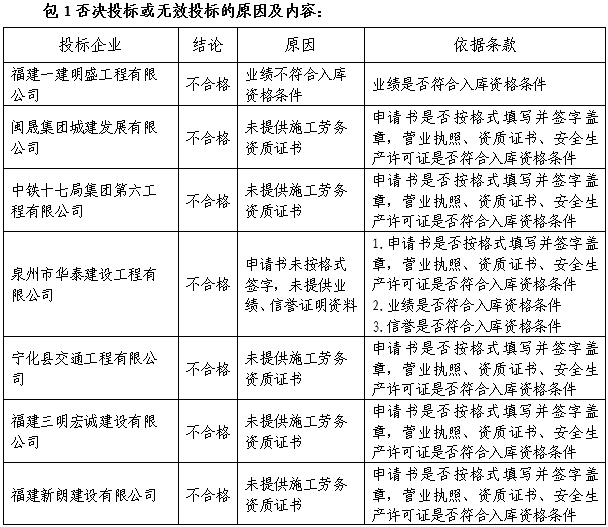
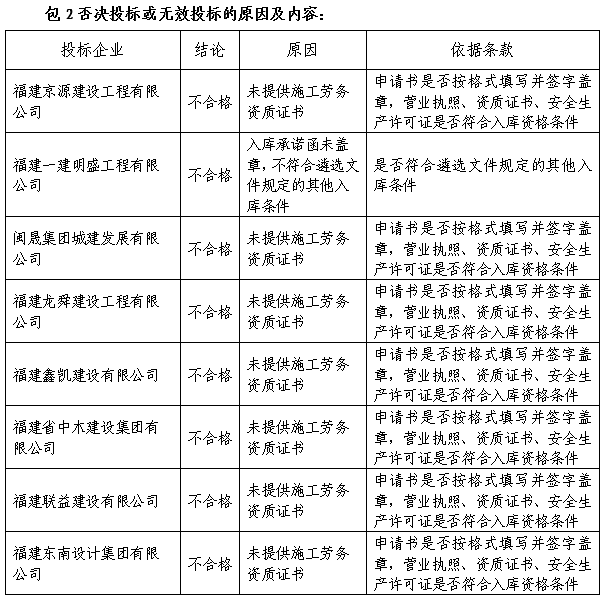
三明市路橋集團有限公司工程施工勞務班組庫遴選項目(項目編碼:FYC2419000886)投標截止時間2024-04-03 09:00:00(北京時間)包1共有 22 家投標人遞交了投標文件,包2共有 23 家投標人遞交了投標文件。開標會于2024-04-03 09:00:00(北京時間)在 三明市國資陽光交易平臺 舉行公開開標,開標后即進入評標。
評標委員會對通過資格審查的各合格投標人,按合同包根據遴選文件規定進行評分。各投標人經評標委員會綜合分析、比較,在全部滿足遴選文件實質性要求前提下,按得分從高到低的順序進行排名,排名最高的前8名投標人將被推薦為相應合同包的入庫候選人;具體為:包1為公路工程類,排名前3名的三明市域企業和三明市域企業外排名前5名的企業入庫。包2為房建工程類,排名前8名的三明市域企業入庫;若企業得分相同,則以企業信用分得分高的排名優先。再相同的,依次以業績得分、資質得分、繳交稅收金額高的排名優先。
評標委員會按遴選文件規定的評審標準和方法進行評分、排名,結果如下:




現將評審結果進行公示,公示時間為2024年4月7日至4月9日。申請人若對評審結果有異議的,請在公示期內以書面的形式向三明市路橋集團有限公司紀檢監察部進行反饋。